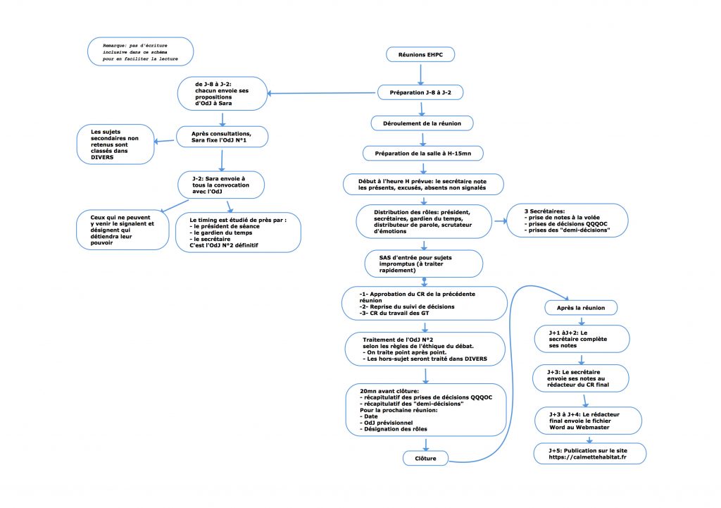
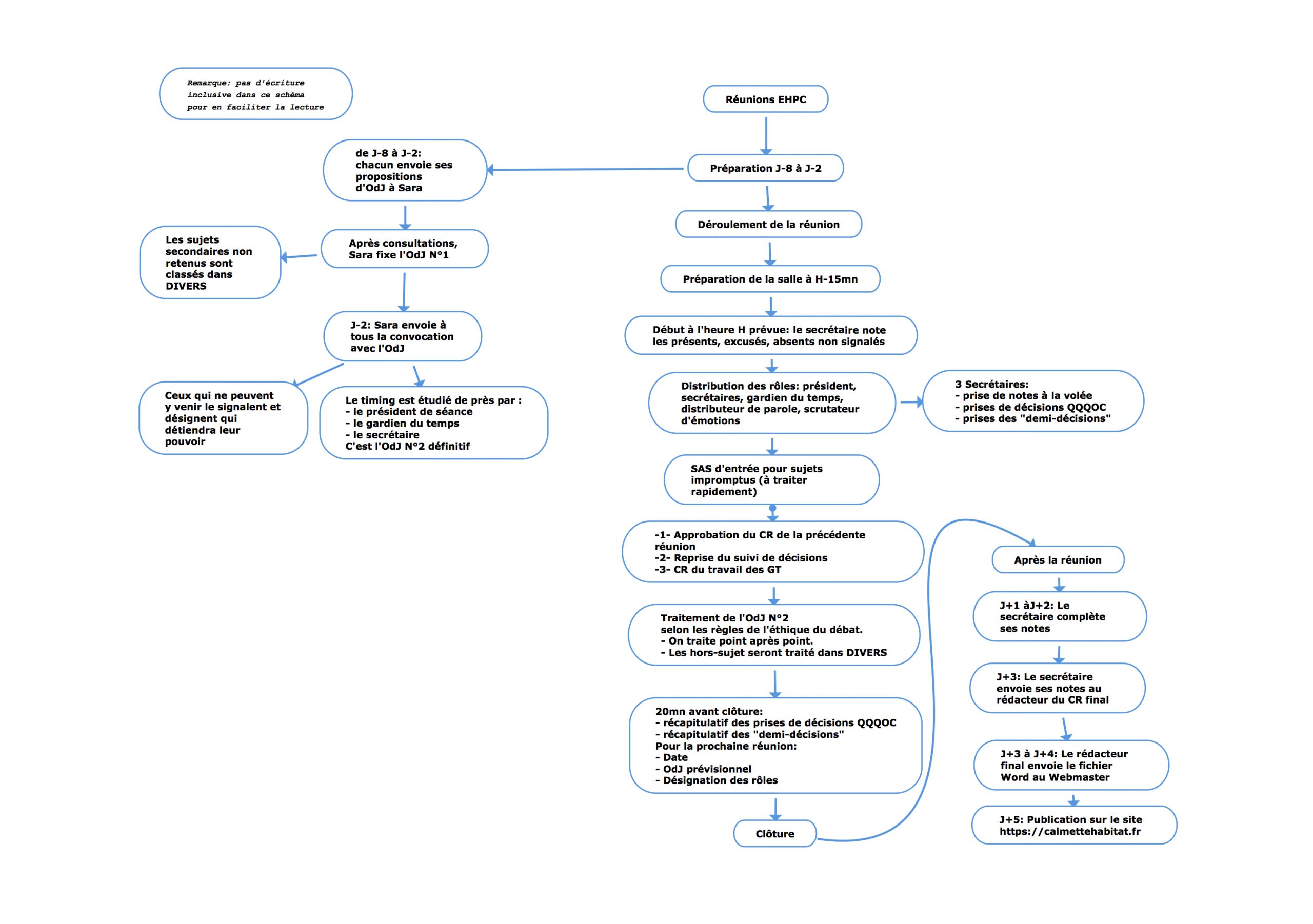
Réunion EHPC 1 novembre 2020
Ordre du jour
Approbation compte rendu du 11 octobre 2020
Tour de table ‘météo’
Suivi des décisions
Jardin : approbation du choix des arbres – choix de la tonnelle, bois ou métal
Pré-constitution des groupes pour le TIC du 21 novembre. Si possible associer ‘naïfs’ et ‘sachants’ dans les différents postes, par ex. buanderie, atelier, jardin…
Problèmes au niveau du parking : visiteurs – éclairage.
Prises de décisions dans les situations d’urgence : bois de récupération et stockage malencontreux – tri hâtif du mobilier de jardin pour les encombrants
Questions diverses
Récapitulatif des prises de décision.
Pour rappel les liens vers: Suivi de décisions et Liste objets mutualisés.
Réunion EHPC 11 octobre 2020
Le Framadate pour les VMC: https://framadate.org/E6iwVizH5WyAKH2Q
Les dernières réserves: https://calmettehabitat.fr/un-tableau-de-bord/
Le suivi de décisions: https://calmettehabitat.fr/cahier-de-decisions/
Ordre du jour
1-Approbation compte rendu du 27 septembre 2020
2-Relecture rapide des décisions
3-Présentation par le GT Jardin du projet & validation
4-Budget jardin et discussion des modes de répartition du financement
5-Le GT-RI n’a pas eu le temps pour travailler sur l’organisation des réunions; faut-il créer un autre GT pour y réfléchir?
6-Est-ce que le GT Syndic peut se retrouver plus régulièrement pour formation Vilogi et tous les points financiers, abonnements, assurance, relevés de compteur etc.
7-Décision à prendre sur l’installation d’une bouteille de gaz Butane dans la cuisine – voir mail de Joël sur Copropriété : Brochard, Lenesley
8-Trouver des dates pour les samedi pour Travaux d’Intérêt Collectif. (TIC)
9-Est-ce qu’on met du bois autour des récupérateurs d’eau ? Si oui, qui le fait?
10-Questions diverses. (suite…)
Réunion EHPC 27 septembre 2020
Une proposition pour nos réunions
Ordre du jour
- Compte rendu GT jardin
- Compte rendu GT syndic
- Questions sur les réserves. Qui veut tablette au-dessus des WC, mieux vaut demander ventouse porte d’entrée que changer l’évier de la buanderie ?
- Liste d’objets mutualisés : finis ?
- GT Atelier cherche bénévoles
- Commande filtres
- Qui veut bien se charger d’un article à mettre sur le blog pour les visiteurs ?
- Questions diverses
Réunion EHPC 13 septembre 2020
ODJ
1-une formule de prise de contact avec les voisins + date
2-la démarche pour avoir le coupe vent dans l’escalier
3-la communication avec Paul
4-qui peut venir en Belgique voir le jardin de Daniel Gélin ?
5-la proposition de rencontre avec HPN (mail Z’écobat)
6-voyages visite jardins
7-déplacement de l’étagère stockage
8-décider d’une date limite pour les objets mutualisés.
9-réserver un lave-linge aux confinés
10-discuter avec vous de l’opportunité de prendre un ou des abonnements au nom de la copro.
11-la demande qui nous a été faite pour permettre à un étudiant d’héberger son vélo et de prendre son déjeuner à Calmette (transmise à EHPC et à Sara, sauf erreur)
12-évoquer l’incident des jeunes sur le toit
13-Sandra Bouillée rappelle Joël lundi 14 matin pour venir faire le point sur les réserves, le coupe vent dans l’escalier a été porté aux réserves
14-Globale demande s’il faut installer un miroir (1 à 2m2) et un panneau d’affichage qui étaient prévus au CCTP
15-l’arrivée de l’eau de pluie aux portes de l’ascenseur
16-poser un revêtement limitant projections sur porte-fenêtres
17-passer la commande maintenant pour les filtres Aldes (suite…)
- Go to the previous page
- 1
- …
- 6
- 7
- 8
- 9
- 10
- 11
- 12
- …
- 22
- Aller à la page suivante







